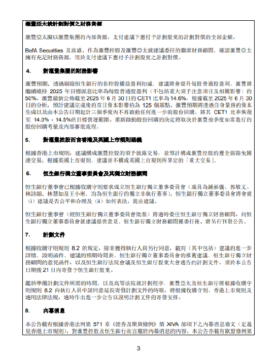
汇丰控股拟将恒生银行私有化 溢价超30%


  10月9日金融一线消息,汇丰控股与恒生银行发布联合公告,汇丰控股的全资附属公司香港上海汇丰银行有限公司(下称汇丰亚太)提出一项附先决条件的建议,拟透过协议安排的方式将恒生银行私有化,并建议撤销恒生银行在香港联合交易所的上市地位。

  公告显示,汇丰控股、汇丰亚太及恒生银行联合宣布,汇丰亚太作为要约人,已要求恒生银行董事会向股东提呈建议,根据香港特别行政区《公司条例》第673条以协议安排方式将恒生银行私有化。若计划生效,计划股份将予以注销,以换取计划对价,即持有每股计划股份可获现金155.00港元(扣除股息调整金额,如有)。

  公告还显示,此建议为每股计划股份提供155港元的现金对价,相当于较恒生银行股份于香港联交所最后交易日收市价每股港币119.00元溢价约 30.3%。


评论列表 0

暂无评论